mos管在電路中的作用
mos管概述
本文主要講mos管在電路中的作用,所以先了解一下MOS管基本知識。MOS管是金屬(metal)、氧化物(oxide)、半導體(semiconductor)場效應晶體管,或者稱是金屬—絕緣體(insulator)、半導體。MOS管的source和drain是可以對調的,他們都是在P型backgate中形成的N型區。在多數情況下,這個兩個區是一樣的,即使兩端對調也不會影響器件的性能。這樣的器件被認為是對稱的。

MOS管這個器件有兩個電極,分別是漏極D和源極S,無論是圖一的N型還是圖二的P型都是一塊摻雜濃度較低的P型半導體硅襯底上,用半導體光刻、擴散工藝制作兩個高摻雜濃度的N+/P+區,并用金屬鋁引出漏極D和源極S。然后在漏極和源極之間的N/P型半導體表面復蓋一層很薄的二氧化硅(Si02)絕緣層膜,在再這個絕緣層膜上裝上一個鋁電極,作為柵極G。這就構成了一個N/P溝道(NPN型)增強型MOS管。
mos管三個極分別代表什么
1.判斷柵極G
MOS驅動器主要起波形整形和加強驅動的作用:假如MOS管的G信號波形不夠陡峭,在點評切換階段會造成大量電能損耗其副作用是降低電路轉換效率,MOS管發燒嚴峻,易熱損壞MOS管GS間存在一定電容,假如G信號驅動能力不夠,將嚴峻影響波形跳變的時間.
將G-S極短路,選擇萬用表的R×1檔,黑表筆接S極,紅表筆接D極,阻值應為幾歐至十幾歐。若發現某腳與其字兩腳的電阻均呈無限大,并且交換表筆后仍為無限大,則證實此腳為G極,由于它和另外兩個管腳是絕緣的。
2.判斷源極S、漏極D
將萬用表撥至R×1k檔分別丈量三個管腳之間的電阻。用交換表筆法測兩次電阻,其中電阻值較低(一般為幾千歐至十幾千歐)的一次為正向電阻,此時黑表筆的是S極,紅表筆接D極。因為測試前提不同,測出的RDS(on)值比手冊中給出的典型值要高一些。
3.丈量漏-源通態電阻RDS(on)
在源-漏之間有一個PN結,因此根據PN結正、反向電阻存在差異,可識別S極與D極。例如用500型萬用表R×1檔實測一只IRFPC50型VMOS管,RDS(on)=3.2W,大于0.58W(典型值)。

mos管在電路中的作用

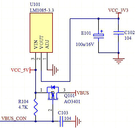
AO3401MOS管在電路中的作用:
AO3401在這個電路中是起到開關作用,當VBUS端輸入低電平時,Q101P溝道VMOS管AO3401的2腳柵極也為低電平,于是,1腳D漏極與3腳源極之間導通,將+5V VCC連接到VBUS端。
MOS管通常在電路中都是起開關作用的嗎?
MOS管在電路中不都是起開關作用,還有放大、阻抗變換、振蕩等等作用。利用它低導通內阻特點作為開關的比較多。

MOS管也就是常說的場效應管(FET),有結型場效應管、絕緣柵型場效應管(又分為增強型和耗盡型場效應管)。也可以只分成兩類P溝道和N溝道,這里我們就按照P溝道和N溝道分類。對MOS管分類不了解的可以自己上網查一下。
場效應管的作用主要有信號的轉換、控制電路的通斷,這里我們講解的是MOS管作為開關管的使用。對于MOS管的選型,注意4個參數:漏源電壓(D、S兩端承受的電壓)、工作電流(經過MOS管的電路)、開啟電壓(讓MOS管導通的G、S電壓)、工作頻率(最大的開關頻率)。下面我們看一下MOS管的引腳,如下圖所示:

烜芯微專業制造二極管,三極管,MOS管,橋堆20年,工廠直銷省20%,1500家電路電器生產企業選用,專業的工程師幫您穩定好每一批產品,如果您有遇到什么需要幫助解決的,可以點擊右邊的工程師,或者點擊銷售經理給您精準的報價以及產品介紹

