貼片三極管
貼片三極管基本作用是放大,它可以把微弱的電信號放大到一定強度,當然這種轉換仍然遵循能量守恒,它只是把電源的能量轉換成信號的能量罷了。
貼片三極管的分類
按極性劃分為兩種:一種是NPN型 三極管,是目前最常用的一種,另一種是PNP型三極管 。按材料分為兩種:一種是硅三極管,目前是最常用的一種,另一種是鍺三極管,以前這種三極管用的多。
三極按工作頻率劃分為兩種:一種是低頻三極管,主要用于工作頻率比較低的地方;另一種是高頻三極管,主要用于工作頻率比較高的地方。
按功率分為三種:一種是小功率三極管,它的輸出功率小些;一種是中功率三極管,它的輸出功率大些;另一種是大功率三極管,它的輸出功率可以很大,主要用于大功率輸出場合。按用途分為:放大管和開關管。

貼片三極管的作用及要求
三極管有一個重要參數就是電流放大系數β。當三極管的基極上加一個微小的電流時,在集電極上可以得到一個是注入電流β倍的電流,即集電極電流。并且基極電流很小的變化可以引起集電極電流很大的變化,這就是貼片三極管的放大作用。
三極管還可以作電子開關,以及配合其它電子元件還可以構成振蕩器等。 在代換時,必須了解清楚原管子(或要求的管子)的性能(是通用三極管、是開關三極管等)、結構(如達林頓管、帶阻貼片三極管、組合貼片三極管)或有特殊要求(如高反壓、低噪聲等)及—些主要參數然后從手冊(或公司數據手冊)找同一性能、功能、結構及參數相似的進行試驗或代換,另外,要注意的是工作頻率(是MF段、HF段、VHF段或UHF段等).選用的要滿足工作頻率的要求。
貼片三極管的開關作用解析
(一)貼片三極管的開關電路
三極管除了可以當做交流信號放大器之外,也可以做為開關之用。嚴格說起來,三極管與一般的機械接點式開關在動作上并不完全相同,但是它卻具有一些機械式開關所沒有的特點。開關三極管處于飽和導通狀態的特征是發射結,集電結均處于正向偏置。
而處于放大狀態的三極管的特征是發射結處于正向偏置,集電結處于反向偏置。這也是可以使用電壓表測試發射結,集電結的電壓值判定三極管工作狀況的原理。開關三極管正是基于三極管的開關特性來工作的。
開關三極管的外形與普通三極管外形相同,它工作于截止區和飽和區,相當于電路的切斷和導通。由于它具有完成斷路和接通的作用,被廣泛應用于各種開關電路中,如常用的開關電源電路、驅動電路、高頻振蕩電路、模數轉換電路、脈沖電路及輸出電路等。
當加在三極管發射結的電壓大于PN結的導通電壓,并且當基極的電流增大到一定程度時,集電極電流不再隨著基極電流的增大而增大,而是處于某一定值附近不再怎么變化,此時三極管失去電流放大作用,集電極和發射極之間的電壓很小,集電極和發射極之間相當于開關的導通狀態,即為三極管的導通狀態。
負載電阻被直接跨接于三極管的集電極與電源之間,而位居三極管主電流的回路上,輸入電壓Vin則控制三極管開關的開啟(open)與閉合(closed)動作,當三極管呈開啟狀態時,負載電流便被阻斷,反之,當三極管呈閉合狀態時,電流便可以流通。
(二)貼片三極管的開關作用
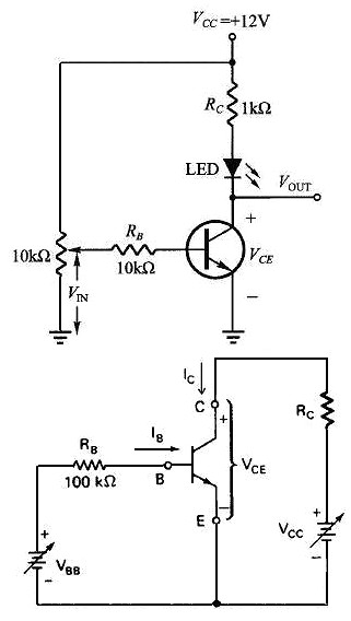
簡單貼片三極管開關:電路如下圖,電阻RC是LED限流用電阻,以防止電壓過高燒壞LED(發光二極管),將輸入信號 VIN 從0 調到最大 (等分為約20 個間隔),觀察并記錄對的 VOUT 以及LED 的亮度。當貼片三極管開關為斷路時,VOUT =VCC =12 V,LED 不亮。當貼片三極管開關通路時,VOUT = 0.2V ,LED 會亮。
改良貼片三極管開關:因為三極管由截止區過度到飽和區需經過線性區,開關的效果不會有明確的界線。為使貼片三極管開關的效果明確,可串接兩個貼片三極管,電路如下圖。同樣將輸入信號 VIN 從0 調到最大 (等分為約20 個間隔),觀察并記錄對應的VOUT 以及LED 的亮度。

(三)貼片三極管開關與機械式開關的比較
貼片三極管開關和傳統的機械式開關相較,具有下列四大優點﹕
(1)貼片三極管開關不具有活動接點部份,因此不致有磨損之慮,可以使用無限多次,一般的機械式開關,由于接點磨損,頂多只能使用數百萬次左右,而且其接點易受污損而影響工作,因此無法在臟亂的環境下運作,貼片三極管開關既無接點又是密封的,因此無此顧慮。
(2)機械式開關的動作速度較一般的開關為快,一般開關的啟閉時間是以毫秒(ms)來計算的,貼片三極管開關則以微秒(μs)計。
(3)貼片三極管開關沒有躍動(bounce)現象。一般的機械式開關在導通的瞬間會有快速的連續啟閉動作,然后才能逐漸達到穩定狀態。
(4)利用貼片三極管開關來驅動電感性負載時,在開關開啟的瞬間,不致有火花產生。反之,當機械式開關開啟時,由于瞬間切斷了電感性負載樣上的電流,因此電感之瞬間感應電壓,將在接點上引起弧光,這種電弧非但會侵蝕接點的表面,亦可能造成干擾或危害。
烜芯微專業制造二極管,三極管,MOS管,橋堆等20年,工廠直銷省20%,1500家電路電器生產企業選用,專業的工程師幫您穩定好每一批產品,如果您有遇到什么需要幫助解決的,可以點擊右邊的工程師,或者點擊銷售經理給您精準的報價以及產品介紹
烜芯微專業制造二極管,三極管,MOS管,橋堆等20年,工廠直銷省20%,1500家電路電器生產企業選用,專業的工程師幫您穩定好每一批產品,如果您有遇到什么需要幫助解決的,可以點擊右邊的工程師,或者點擊銷售經理給您精準的報價以及產品介紹

