在電子產品設計過 程中,電源通常是必不可少的部分,很多設備(尤其是使用電池的設備)的電源都是以DC-DC為主的。這些電源一般有三種拓撲結構,即人們熟知的buck、 boost和buck-boost(也叫inverting),分別用于降壓、升壓和反向。
但是,也有一些時候,我們需要的輸出電壓和輸入電壓相近或就在 輸入電壓范圍內,這時候,單獨使用上述這三種結構都無法滿足要求。對此,有的人使用先降后升或先升后降的方法,但這會大大降低效率;還有一些公司開發出了 自動切換升壓降壓模式的芯片,但這樣成本很高。有沒有一種既高效又便宜的方法達到我們的目的呢?當然有,這就是SEPIC拓撲結構。
SEPIC電路的基本結構如下圖所示:


該電路需要使用2個電感。開關管導通時,為L1和L2(通過C1)充電,負載由輸出電容C2供電;當開關管截止時,L1的電流通過C1和二極管輸出到輸出電 容C2中,L2的電流通過二極管也輸出到C2中;通過改變開關管的導通時間,可以改變輸出電壓。該電路的輸出電壓可以大于、小于或等于輸入電壓,而且在不 需要使用該電源的時候,中間的電容C1還可以起到隔離作用。
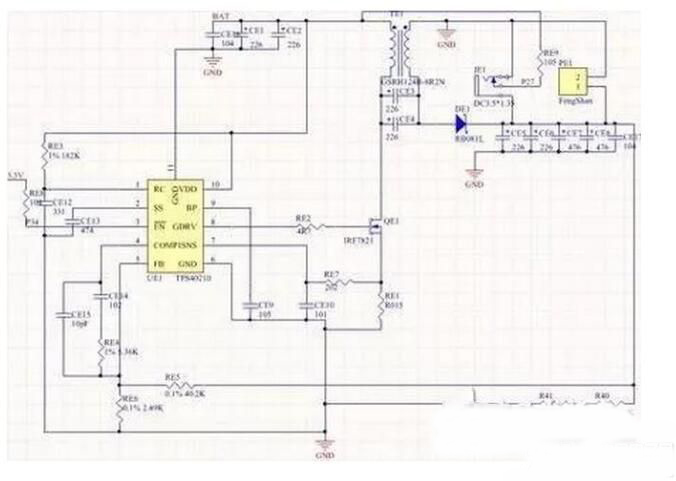
下面給出一個自己用過的電路圖:


這個電路將三串鋰電池的輸入電壓(9-12.6V)穩定在12V,使用的是TI的TPS40210芯片,該芯片不僅可以用于BOOST電路,也可以用于 SEPIC電路。這里使用的電感是一個共模電感,由于SEPIC電路中2電感的電壓、電流是完全一致的,所以可以使用一個共模電感代替2個電感,這樣不僅 可以降低成本,而且由于互感作用,只需要一半的電感量就夠了。
SEPIC 電路還有很多用法,在這里就不多敘述,總之,該結構是一個有諸多優點的結構,只是研究的人比較少,資料比較少,更過妙用還需要大家共同努力開發。不過,該 電路也有一個致命的缺點。
烜芯微專業制造二極管,三極管,MOS管,橋堆等20年,工廠直銷省20%,4000家電路電器生產企業選用,專業的工程師幫您穩定好每一批產品,如果您有遇到什么需要幫助解決的,可以點擊右邊的工程師,或者點擊銷售經理給您精準的報價以及產品介紹
烜芯微專業制造二極管,三極管,MOS管,橋堆等20年,工廠直銷省20%,4000家電路電器生產企業選用,專業的工程師幫您穩定好每一批產品,如果您有遇到什么需要幫助解決的,可以點擊右邊的工程師,或者點擊銷售經理給您精準的報價以及產品介紹

