MOS管應用電路
MOS管最顯著的特性是開關特性好,所以被廣泛應用在需要電子開關的電路中,常見的如開關電源和馬達驅動,也有照明調光。現在的MOS驅動,有幾個特別的需求。
1,MOS管應用電路:低壓應用
當使用5V電源,這時候如果使用傳統的圖騰柱結構,由于三極管的be有0.7V左右的壓降,導致實際最終加在gate上的電壓只有4.3V。這時候,我們選用標稱gate電壓4.5V的MOS管就存在一定的風險。同樣的問題也發生在使用3V或者其他低壓電源的場合。
2,MOS管應用電路:寬電壓應用
輸入電壓并不是一個固定值,它會隨著時間或者其他因素而變動。這個變動導致PWM電路提供給MOS管的驅動電壓是不穩定的。為了讓MOS管在高gate電壓下安全,很多MOS管內置了穩壓管強行限制gate電壓的幅值。在這種情況下,當提供的驅動電壓超過穩壓管的電壓,就會引起較大的靜態功耗。同時,如果簡單的用電阻分壓的原理降低gate電壓,就會出現輸入電壓比較高的時候,MOS管工作良好,而輸入電壓降低的時候gate電壓不足,引起導通不夠徹底,從而增加功耗。
3,雙電壓應用
在一些控制電路中,邏輯部分使用典型的5V或者3.3V數字電壓,而功率部分使用12V甚至更高的電壓。兩個電壓采用共地方式連接。這就提出一個要求,需要使用一個電路,讓低壓側能夠有效的控制高壓側的MOS管,同時高壓側的MOS管也同樣會面對1和2中提到的問題。在這三種情況下,圖騰柱結構無法滿足輸出要求,而很多現成的MOS驅動IC,似乎也沒有包含gate電壓限制的結構。有一個相對通用的電路滿足這三種需求。


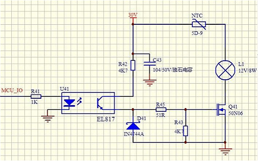
mos管電路經典分析
問題:此電路為什么會燒壞Mos管?

此電路是一個非常經典的小電流MOS管驅動電路,但LZ將之移到大電流應用上,水土不服,出了點小問題。
1.燒MOS管不是由于Q41沒有飽和所致,而是由于驅動電流不足,驅動大功率MOS管時(由于其柵極電容的存在),無法快速對其柵極電容充電,引起柵極電壓上升緩慢,切換功耗大大增大,引起燒MOS管。
2.D41不能省,一般MOS管的柵極極限電壓為15-16V,此穩壓管起保護MOS管作用,防止過高電壓(本電路去掉R42時可高達+30V?!)對MOS管的柵極沖擊引起擊穿損壞。
3.R42不能省,起到限制光耦最大輸出電流,及對IN4744A的限流作用。由于光耦的最大輸出電流一般較小,過份減小R42加大光耦輸出電流,易引起光耦加速老化及損壞,因此,比較好的方法是在光耦輸出端用NPN三極管加一級射極跟隨器,放大輸出驅動電流。另外,可在R45上并聯一只幾十至百皮皮法的小電容,起加速MOS管的飽和。
4.R43不能大幅增加,一般加大到10K為上限,其原因在于,當MOS管關斷時,儲存一定驅動電壓的柵極電容通過R43放電,最終將MOS管關斷,如R43太大,MOS管關斷時間增加,關斷速度減慢,引起關斷時的切換功耗大大增大,引起燒MOS管。當然,最好的方法是在柵極加負壓,加速MOS管關斷,但這樣成本會高些。
烜芯微專業制造二極管,三極管,MOS管,橋堆等20年,工廠直銷省20%,4000家電路電器生產企業選用,專業的工程師幫您穩定好每一批產品,如果您有遇到什么需要幫助解決的,可以點擊右邊的工程師,或者點擊銷售經理給您精準的報價以及產品介紹
烜芯微專業制造二極管,三極管,MOS管,橋堆等20年,工廠直銷省20%,4000家電路電器生產企業選用,專業的工程師幫您穩定好每一批產品,如果您有遇到什么需要幫助解決的,可以點擊右邊的工程師,或者點擊銷售經理給您精準的報價以及產品介紹

