通常情況下直流電源輸入防反接保護電路是利用二極管的單向導電性來實現防反接保護。如下圖1示:


圖1. 二極管型防反接保護電路
這種接法簡單可靠,但當輸入大電流的情況下功耗影響是非常大的。以汽車HID安定器為例,安定器的輸入電流額定值達到8A,如選用Onsemi的快速恢復二極管 MUR3020PT,額定管壓降為1V,那么功耗至少也要達到:Pd=8A×1V=8W,
這樣會對安定器的效率和散熱有很大影響,沒有實際意義。
實際應用中二極管防反接電路一般采用圖2的接法,這種防反接電路的優點是電路簡單,成本較低,無損耗,但電源反接后二極管導通會燒保險,反接后需要跟換保險管,通常在車載電臺電路中有采用,前提是設備中一定要配有熔斷器。


圖2.二極管型防反接保護電路應用(二)
MOS管型防反接保護電路
因此本安定器是利用了MOS管的開關特性,控制電路的導通和斷開來設計防反接保護電路,由于功率MOS管的內阻很小,現在HOMSEMI MOSFET Rds(on)已經能夠做到毫歐級,解決了現有采用二極管電源防反接方案存在的壓降和功耗過大的問題。具體電路如圖3示。


圖3. MOS管型防反接保護電路
MOS管通過S管腳和D管腳串接于電源和負載之間,電阻Rg為MOS管提供電壓偏置,利用MOS管的開關特性控制電路的導通和斷開,從而防止電源反接給負載帶來損壞。實際使用HOMSEMI 的HS50N06功率MOS管的Rds(on)只有20mΩ實際損耗很小,根本不用外加散熱片。解決了現有采用二極管電源防反接方案存在的壓降和功耗過大的問題。


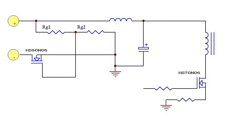
圖4.MOS管型防反接保護電路在HID氙燈電源(通常叫安定器)中的實際應用
MOS管的G管腳通過Rg2接MOS管的D管腳,并通過Rg1接電源端。兩個電阻為MOS管提供電壓偏置可以起到分壓,使到達柵極電壓降低,到達安全電壓。增加輸入回路軛流電感L和EMC吸收電容是防止從變壓器返回的紋波電流過大,干擾防反接管HS50N06的工作狀態和汽車總線的干擾。我們通過反復試驗證明,Rg2下拉電阻比較重要。正常工作時,開關管DC/DC的紋波達到30-50V左右。如果Q1柵極有下拉電阻,可以起到分壓,使到達柵極電壓降低,到達安全電壓。
本文主要針對汽車總線對HID安定器的直流供電部分進行防反接保護及熱插拔電路的設計,該設計既滿足了電源系統可靠性和可維護性等方面的要求,同時成本也很低。本文所設計的電路已經在本公司實際系統中大量使用,其實用性和穩定性已經通過系統驗證。
在汽車上,往往一條線束包裹著十幾支甚至幾十支電線,密密麻麻令人難以分清它們的走向,加上電是看不見摸不著,因此汽車電路對于許多人來說,是很復雜的東西。這樣,在電路上電或帶電插拔安定器時,一般會產生很大的啟動電流和電壓波動,這些現象將影響設備的正常工作,甚至導致整個系統的損害。同樣當12(24)V直流輸入電源異常而發生正負反接的情況,為防止安定器損壞,通常要求安定器帶有防反接保護電路。
烜芯微專業制造二極管,三極管,MOS管,橋堆等20年,工廠直銷省20%,4000家電路電器生產企業選用,專業的工程師幫您穩定好每一批產品,如果您有遇到什么需要幫助解決的,可以點擊右邊的工程師,或者點擊銷售經理給您精準的報價以及產品介紹
烜芯微專業制造二極管,三極管,MOS管,橋堆等20年,工廠直銷省20%,4000家電路電器生產企業選用,專業的工程師幫您穩定好每一批產品,如果您有遇到什么需要幫助解決的,可以點擊右邊的工程師,或者點擊銷售經理給您精準的報價以及產品介紹

