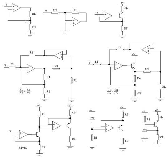
三極管和運放構成的幾種恒流源電路分析:


這幾種電路都可以在負載電阻RL上獲得恒流輸出
第一種由于RL浮地,一般很少用
第二種RL是虛地,也不大使用
第三種雖然RL浮地,但是RL一端接正電源端,比較常用
第四種是正反饋平衡式,是由于負載RL接地而受到人們的喜愛
第五種和第四種原理相同,只是擴大了電流的輸出能力,人們在使用中常常把電阻R2取的比負載RL大的多,而省略了跟隨器運放
第五種是本人想的電路,也是對地負載
后邊兩種是恒流源電路
對比幾種V/I電路,凡是沒有三極管只類的單向器件,都可以實現交流恒流,加了三極管之后就只能做單向直流恒流了
第四和第五是建立在正負反饋平衡的基礎上的,如果由于電阻的誤差而失去平衡,會影響恒流輸出特性,也就是說,輸出電流會隨負載變化
而其他幾種電阻的誤差只會影響輸出電流的值,而不會影響輸出特性
如果輸出電流大,或者嫌三極管的集電極電流和發射極電流不相等,可以把三極管換成MOSFET
三極管在電路中的功能有;
1.電流放大。
2,電壓放大。
3,功率放大。
4,混頻。
5,檢波。
6,開關電路。
7,門電路。
8,隔離電路。
9,阻抗轉換。。。
三極管的幾種特殊應用
半導體三極管除了構成放大器和作開關元件使用外,還能夠做成一些可獨立使用的兩端或三端器件。
1. 擴流。
把一只小功率可控硅和一只大功率三極管組合,就可得到一只大功率可控硅,其最大輸出電流由大功率三極管的特性決定,見附圖1。圖2為電容容量擴大電路。利用三極管的電流放大作用,將電容容量擴大若干倍。這種等效電容和一般電容器一樣,可浮置工作,適用于在長延時電路中作定時電容。用穩壓二極管構成的穩壓電路雖具有簡單、元件少、制作經濟方便的優點,但由于穩壓二極管穩定電流一般只有數十毫安,因而決定了它只能用在負載電流不太大的場合。圖3可使原穩壓二極管的穩定電流及動態電阻范圍得到較大的擴展,穩定性能可得到較大的改善。
2. 代換。
圖4中的兩只三極管串聯可直接代換調光臺燈中的雙向觸發二極管;圖5中的三極管可代用8V左右的穩壓管。圖6中的三極管可代用30V左右的穩壓管。上述應用時,三極管的基極均不使用。
3. 模擬。
用三極管夠成的電路還可以模擬其它元器件。大功率可變電阻價貴難覓,用圖7電路可作模擬品,調節510電阻的阻值,即可調節三極管C、E兩極之間的阻抗,此阻抗變化即可代替可變電阻使用。圖8為用三極管模擬的穩壓管。其穩壓原理是:當加到A、B兩端的輸入電壓上升時,因三極管的B、E結壓降基本不變,故R2兩端壓降上升,經過R2的電流上升,三極管發射結正偏增強,其導通性也增強,C、E極間呈現的等效電阻減小,壓降降低,從而使AB端的輸入電壓下降。調節R2即可調節此模擬穩壓管的穩壓值,等效為穩壓管。

烜芯微專業制造二極管,三極管,MOS管,橋堆等,20年,工廠直銷省20%,1500家電路電器生產企業選用,專業的工程師幫您穩定好每一批產品,如果您有遇到什么需要幫助解決的,可以直接聯系上方的聯系號碼或加QQ,由我們的銷售經理給您精準的報價以及產品介紹

烜芯微專業制造二極管,三極管,MOS管,橋堆等,20年,工廠直銷省20%,1500家電路電器生產企業選用,專業的工程師幫您穩定好每一批產品,如果您有遇到什么需要幫助解決的,可以直接聯系上方的聯系號碼或加QQ,由我們的銷售經理給您精準的報價以及產品介紹

