開關電路是指能使模擬信號通過或阻斷的電路。在通信、雷達、計算機、自動控制、測量儀器等電子設備中,都需要用這種電路來轉換模擬信號或數字信號。
場效應管開關電路圖
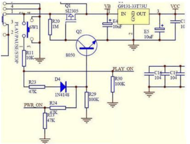
1.場效應管開關電路圖

場效應管開關電路原理
圖中電池的正電通過開關S1接到場效應管Q1的2腳源極,但由于Q1是一個P溝道管,它的1腳柵極通過R20電阻提供一個正電位電壓,所以不能通電,電壓不能繼續通過,所以此時是關機狀態。當按下SW1開機按鍵時,正電通過按鍵、R11、R23、D4加到三極管Q2的基極,這時三極管Q2的基極得到一個正電位,三極管導通。而由于三極管的發射極直接接地,三極管Q2導通就相當于Q1的柵極直接接地,加在它上面的通過R20電阻的電壓就直接入了地,Q1的柵極就從高電位變為低電位,Q1導通電就從Q1同過加到3v穩壓IC的輸入腳,3v穩壓IC就是那個U1輸出3v的工作電壓vcc供給主控,主控通過復位清0。通過讀取固件程序檢測等一系列動作,輸出控制電壓到PWR_ON再通過R24、R13分壓送到Q2的基極,Q2一直保持導通狀態,即使你松開開機鍵斷開Q1的基極電壓,Q2的導通狀態還是能由主控電壓保持著,這時電源處于開機狀態。
SW1還同時通過R11、R30兩個電阻的分壓,給主控PLAYON腳送去時間長短、次數不同的控制信號,主控通過固件鑒別是播放、暫停、開機、關機而輸出不同的結果給相應的控制點,以達到不同的工作狀態。
場效應管開關電路應用
開關電路是指具有“接通”和“斷開”兩種狀態的電路。輸入、輸出信號具有兩種狀態的電路就是一種開關電路。邏輯門電路、雙穩態觸發器也都是開關電路。 開關電路的原理是由開關管和PWM(Pulse Width ModulaTIoon)控制芯片構成振蕩電路,產生高頻脈沖。將高壓整流濾波電路產生的高壓直流電變成高頻脈沖直流電,送到主變壓器降壓,變成低頻脈沖直流電。
烜芯微專業制造二極管,三極管,MOS管,橋堆等20年,工廠直銷省20%,4000家電路電器生產企業選用,專業的工程師幫您穩定好每一批產品,如果您有遇到什么需要幫助解決的,可以點擊右邊的工程師,或者點擊銷售經理給您精準的報價以及產品介紹
烜芯微專業制造二極管,三極管,MOS管,橋堆等20年,工廠直銷省20%,4000家電路電器生產企業選用,專業的工程師幫您穩定好每一批產品,如果您有遇到什么需要幫助解決的,可以點擊右邊的工程師,或者點擊銷售經理給您精準的報價以及產品介紹

