1、三個極的判定


柵極(G):中間抽頭
源極(S):兩條現相交
漏極(D):單獨引線
2、溝道判定
N溝道:箭頭指向G極。使用時,D極接輸入,S極接輸出。
P溝道:箭頭背向G極。使用時,S極接輸入,D極接輸出。
3、寄生二極管判定
N溝通:由S極指向D極
P溝道:由D極指向S極
一句話:不論N溝道還是P溝道,中間襯底的箭頭方向和寄生二極管的箭頭方向總是一致的。
不正確的連接方法,會導致寄生二極管導通,此時失去開關作用。
4、作用


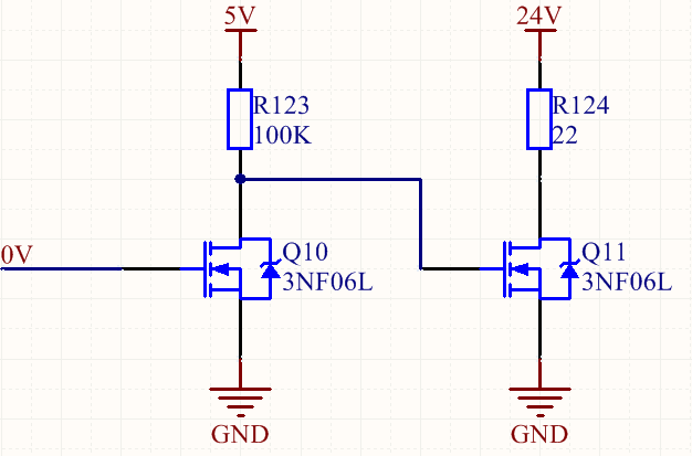
Q10的G極接0V不導通,則其D極電壓為5V,其與Q11G極相鏈接,Q11導通。


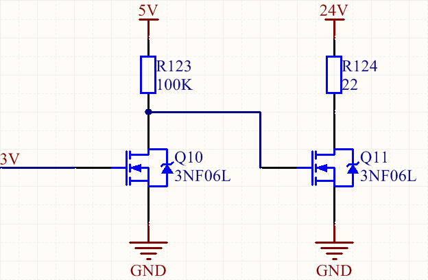
Q10的G極接3V導通,則其D極電壓為0V,其與Q11G極相鏈接,Q11不導通。


5、導通條件
N溝道:Ug>Us時導通,Ug=Us時截止。
P溝道:Ug<Us時導通,Ug=Us時截止。
導通電壓需要查看數據手冊,用作信號切換的,導通電壓在3V-5V即可,用做電源通斷的要在10V以上,而且應該保證其工作在飽和導通狀態。
電話:18923864027(同微信)
QQ:709211280
〈烜芯微/XXW〉專業制造二極管,三極管,MOS管,橋堆等,20年,工廠直銷省20%,上萬家電路電器生產企業選用,專業的工程師幫您穩定好每一批產品,如果您有遇到什么需要幫助解決的,可以直接聯系下方的聯系號碼或加QQ/微信,由我們的銷售經理給您精準的報價以及產品介紹

