三極管高低電平轉換電路
將一個紅外遙控接收板的4個默認輸出為低電平的端口改為默認輸出為高電平,當接收到紅外遙控信號時相應端口輸出變為低電平。

三極管構成的高低電平轉換電路
將接收板的輸出端口改為默認輸出為高電平,簡單方法就是采用NPN型三極管來倒相,這樣即可將低電平輸出的端口轉為高電平輸出,電路如上圖所示。
電阻R1左端接接收板的輸出端,這樣接收板輸出為低電平時,9013三極管截止,其集電極輸出為高電平,集電極的負載不工作。
當接收板接收到遙控信號時,其輸出端口變為高電平,9013三極管導通,集電極所接的負載得電工作。

采用74HC04非門構成的高低電平轉換電路
上述采用三極管構成的電平轉換電路所用的元件較多,若接收板轉為默認高電平輸出,只是為了便于與后級電路接口,亦可以采用上圖所示電路,通過一片六非門74HC04來實現轉換。
74HC04是一款微功耗HCMOS器件,工作電壓范圍為2~6V,靜態耗電≤1μA,其內部有6個非門,這里只使用其中的4個與接收板的輸出端口連接,這樣接收板的4個默認輸出為低電平的端口經該IC轉換后輸出即變為默認高電平輸出。
貼片封裝的74HC04及轉接板
在選用74HC04時,最好選用體積較小的SOP-14貼片封裝的。
為了焊接方便,可以將該IC焊接在一個SOP-14的轉接板上,然后用插針將74HC04的各輸入端及電源端與接收板的相應端子連接即可。74HC04剩余的兩個非門的輸入端可以與電路的GND端連接。
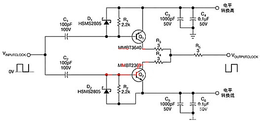
簡單的電平轉換電路圖
電平轉換電路包括快速切換的晶體管Q1和Q2。用戶選擇電平轉換為高和轉換為低,這是直流偏置電壓,連接到晶體管的射極,以匹配于所需要的輸出高邏輯電平和低邏輯電平。
C1、R1、D1、C2、R2和D2使Q1和Q2的基極電壓保持在接近于射極電壓。

〈烜芯微/XXW〉專業制造二極管,三極管,MOS管,橋堆等,20年,工廠直銷省20%,上萬家電路電器生產企業選用,專業的工程師幫您穩定好每一批產品,如果您有遇到什么需要幫助解決的,可以直接聯系下方的聯系號碼或加QQ/微信,由我們的銷售經理給您精準的報價以及產品介紹
聯系號碼:18923864027(同微信)
QQ:709211280

