
讓MOS管工作在放大區,通過Vgs電壓控制lds電流,前端將PWM波轉換成可調電壓,控制BJT后級壓降。
( P溝道是箭頭向里, N溝道是箭頭向外)
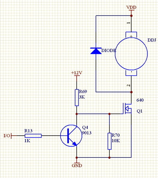
沒有速度控制輸入的風扇的另一個選擇是將PWM信號轉換為直流電壓。這可以用一個簡單的雙晶體管緩沖電路,一個線性的低壓差調壓器,或開關模式電壓監管機構。始終使用高PWM頻率(20kHz或者推薦更高的值),以簡化過濾。
圖1顯示了一個雙晶體管緩沖器的示例電路。


〈烜芯微/XXW〉專業制造二極管,三極管,MOS管,橋堆等,20年,工廠直銷省20%,上萬家電路電器生產企業選用,專業的工程師幫您穩定好每一批產品,如果您有遇到什么需要幫助解決的,可以直接聯系下方的聯系號碼或加QQ/微信,由我們的銷售經理給您精準的報價以及產品介紹
聯系號碼:18923864027(同微信)
QQ:709211280

