如何降低供電電壓
下面電路就是利用一顆N溝道MOS管來實現上電瞬間輸出高電壓,核心板啟動之后,輸出低電壓:

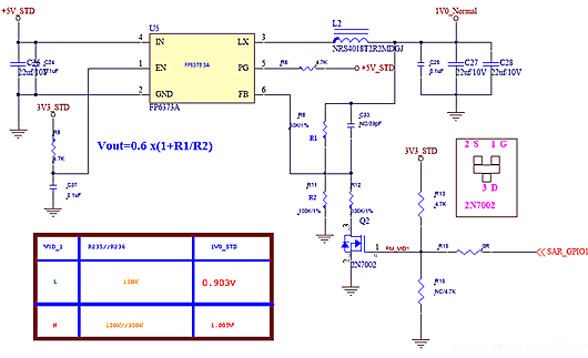
SAR_GPIO1引腳接的MCU 的GPIO口,先上datasheet:


電路上電瞬間,MCU還未啟動,SAR_GPIO1處于懸空狀態,MOS管Q2由R13上拉到3.3V,此時MOS管處于導通狀態,R11和R12并聯,并聯阻值為R11*R12/(R11+R12) = 75kΩ,即上圖的計算公式的R2阻值為75kΩ,根據上圖計算可知Vout = 1.05V。
MCU啟動之后,使SAR_GPIO1引腳輸出低電平,此時MOS管處于截止狀態,R12懸空,計算公式的R2的阻值為R11的阻值,100kΩ,Vout=0.6*(1+R1/R2) = 0.6*(1+50k/100k) = 0.9V。
這樣就實現了高電壓啟動,低電壓運行的目的。
〈烜芯微/XXW〉專業制造二極管,三極管,MOS管,橋堆等,20年,工廠直銷省20%,上萬家電路電器生產企業選用,專業的工程師幫您穩定好每一批產品,如果您有遇到什么需要幫助解決的,可以直接聯系下方的聯系號碼或加QQ/微信,由我們的銷售經理給您精準的報價以及產品介紹
聯系號碼:18923864027(同微信)
QQ:709211280

