一個由分離器件搭建的鋰電池充電電路,如下圖:

簡單說明一下各器件的功能及電路原理:
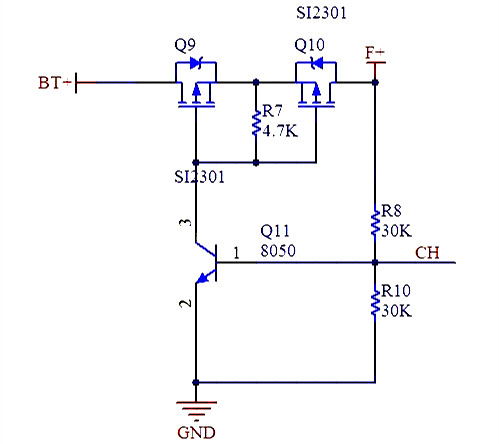
F+為充電器的正極,BT+為電池正極,CH與單片機的一個引腳相連接。
當充電器未連接時,即F+懸空時,R8上方為低電平,Q11三極管不導通,進而P-mos管Q9也不會導通;
當外部4.2V充電器連接上時,如果當前電池有電,單片機正在工作,則CH處由低到高的跳變會使在單片機引腳產生中斷,通知充電器插上了,單片機檢測到之后主動將CH拉高,使三極管Q11導通;
如果充電器連接上時電池已經處于低電量狀態,無法支持單片機運行,那經R8和R9分壓后的電壓也有2.1V,足以使Q11三極管導通;
Q11導通之后,Q9的G引腳電壓被拉低,F+的經Q10的寄生二極管連到了Q9的S極,即Q9的S極電壓為4.2V,Q9導通,故F+(充電器正極)的電流經Q10的寄生二極管和導通的Q9流至電池正極BT+,充電開始進行。
那么如何判斷充電結束呢?只能再通過一組分壓電組電路進行檢測:

BAT_AD連接到單片機的引腳,通過AD采樣判斷當前電池的電壓,當判斷電池已經充滿或者接近充滿時,將CH引腳拉低,停止充電即可。
此電路簡單可靠,經過了實際產品的檢驗,但是缺點在于不能根據電池的電壓調整充電電流(涓流=》大電流=》涓流),可能會對電池造成一些損壞,減短電池壽命。
〈烜芯微/XXW〉專業制造二極管,三極管,MOS管,橋堆等,20年,工廠直銷省20%,上萬家電路電器生產企業選用,專業的工程師幫您穩定好每一批產品,如果您有遇到什么需要幫助解決的,可以直接聯系下方的聯系號碼或加QQ/微信,由我們的銷售經理給您精準的報價以及產品介紹
聯系號碼:18923864027(同微信)
QQ:709211280

