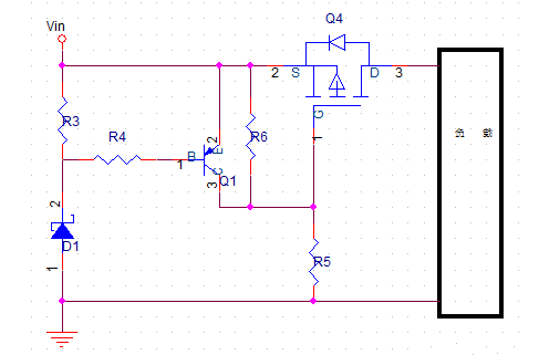
MOS管防過壓電路

Vin正常輸入電壓時,穩壓管沒有反向擊穿,R3,R4電流基本為0。(個人理解:首先對于D1這個穩壓管的鉗位電壓一定是稍微大于電源正常的工作電壓的,看做是斷開的)
PNP三極管的Vbe=0,即PNP三極管不導通。
PMOS管Q4的Vgs由電阻R5,R6分壓決定,PMOS管導通,即電源正常工作。
當Vin輸入大于正常輸入電壓(過壓情況下),此時Vin>Vbr(輸入電壓大于穩壓管D1的擊穿電壓 ),穩壓管被擊穿(導通),其上電壓為Vbr(此時為鉗位電壓)。
PNP三極管Q1導通(當電源的過電壓可以在三極管的射極和基極產生一個大約0.7v的導通壓降的時候),VCE≈0(三極管導通),即PMOS管的Vgs≈0(三極管導通這兩極相當于短路),PMOS管不導通,電路斷路,即實現了過壓保護。
MOS管防反接防過壓電路一體

防反接這個其實就是利用了左下角這個NMOS管的特性,對于NMOS如果我們給上面這個圖加上反向的電壓是不導通的。(NMOS導通的條件是G極接高電位,另外上圖并不是常用的接法,我們應該將NMOS的源極一側接地)
MOS管防反接防過壓電路

如上圖
當電源正確接入時。電流的流向是從Vin到負載,在通過NMOS到GND。剛上電時因為NMOS管的體二極管存在,地回路通過體二極管(補充一句我習慣稱為:寄生二極管)接通,后續因為Vgs大于Vgsth門限電壓,MOS管導通。
當電源接反時,體二極管不通,并且Vgs的電壓也不會符合要求,NMOS管不通,電路中沒有電流回路,斷路,負載不工作,也不會燒壞,實現了保護。
需要提起的是,當電源正常接入時,電路中的電流是從S到D。與常規NMOS管使用的電流方向是不同的。
電路需要注意,正常情況下Vgs不能大于NMOS管的Vgs最大耐壓值,如果超過了可以在Vgs上面跨接一個穩壓管防止燒壞。
〈烜芯微/XXW〉專業制造二極管,三極管,MOS管,橋堆等,20年,工廠直銷省20%,上萬家電路電器生產企業選用,專業的工程師幫您穩定好每一批產品,如果您有遇到什么需要幫助解決的,可以直接聯系下方的聯系號碼或加QQ/微信,由我們的銷售經理給您精準的報價以及產品介紹
聯系號碼:18923864027(同微信)
QQ:709211280

