一鍵開關機電路
按鍵電路在我們的電路設計中非常常見,其中有一種比較特殊,就是一鍵開關機電路,顧名思義,就是只用一個按鍵實現開機關機以及其他功能,其實大家都接觸過,手機中的開機鍵就是一個很好的例子。

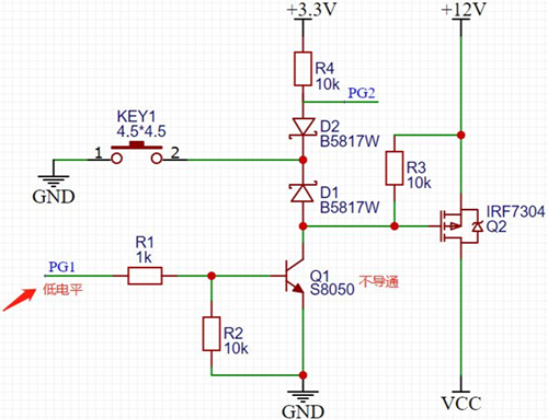
原理簡介:就是通過控制PMOS Q2的通斷來實現的,當按鍵KEY1按下的時候,PMOS Q2導通,之后控制Q1導通,就可以實現PMOS一直導通,實現開機,開機之后,可以檢測PG2的電平來判斷按鍵的短按,雙擊,長按等操作。
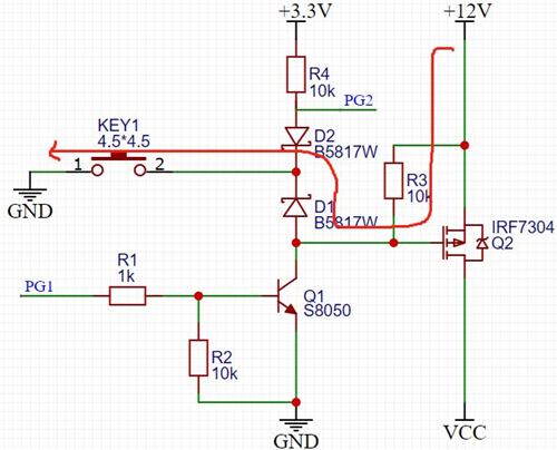
開機過程

按鍵沒按下之前,PMOS GS兩端電壓一樣,不導通,當按鍵按下之后,看上圖紅色回路,G極通過二極管D1接地,PMOS導通,12V電壓通過PMOS到VCC,給后級供電,這時候有人要問了,難道一直按著嘛,按鍵松開的話MOS不就關斷了。
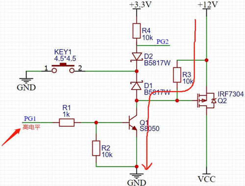
大家有沒有注意到一個細節,我們長按手機的時候,什么時候會松開按鍵,當屏幕點亮的時候才會松開吧,其實從按下到屏幕點亮,系統已經運行起來一部分了,系統剛運行起來的時候,會立刻將PG1拉高,三極管Q1導通。

此時,如上圖所示,MOS管的G極被拉低,即使松開按鍵了,PMOS依然導通,由此實現長按開機功能。
那么又有人問,系統開機后,我還想用這個按鍵實現一些別的功能,比如短按,雙擊什么的,該怎么辦?
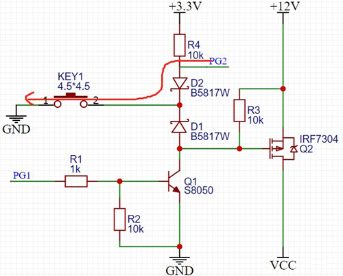
按鍵過程

看上圖紅色部分,按鍵按下之后,PG2通過D2到地,松開之后,被上拉到高電平,由此就可以檢測KEY1按鍵的短按,長按,雙擊等功能。
關機過程

這里的關機其實是“軟關機”,當檢測到到KEY1長按時,系統先進行必要的關機處理,之后將PG1拉低,Q1關斷,松開按鍵后,實現關機。
〈烜芯微/XXW〉專業制造二極管,三極管,MOS管,橋堆等,20年,工廠直銷省20%,上萬家電路電器生產企業選用,專業的工程師幫您穩定好每一批產品,如果您有遇到什么需要幫助解決的,可以直接聯系下方的聯系號碼或加QQ/微信,由我們的銷售經理給您精準的報價以及產品介紹
聯系號碼:18923864027(同微信)
QQ:709211280

