MOS管柵極與源極加電阻作用
1、為MOSFET提供一個供電,經過電阻分壓從而得到分壓值,也即所謂的提供一個偏置電壓;
2、起到防ESD靜電的作用,避免處在一個高阻態。這個電阻可以把它當作是一個泄放電阻,避免MOS管誤動作,從而損壞MOSFET的柵極G-源極S;
首先,第一個作用偏置電壓作用應該好理解這里不做過多解釋,主要來說下第二個作用的工作原理,它是怎樣防ESD保護MOS管的G極和S極的。

圖騰柱驅動電路
我們知道MOS管的G-S間的阻抗是很大的,這樣只要當G-S腳有少量的靜電,有一點的電流流過,G-S極間的等效電容兩端就會產生很高的電壓,因為大阻抗再乘以電流就會有一個很大的電壓,
如果不快速地將這些ESD靜電泄放掉,在結電容Cgs兩端產生的高壓就有可能使MOS管產生誤動作,甚至有可能把管子的G-S極擊穿,所以在柵極(G) 與 源極(S)之間加這個電阻,主要是把ESD靜電泄放掉,從而起到保護這個MOS管的作用。
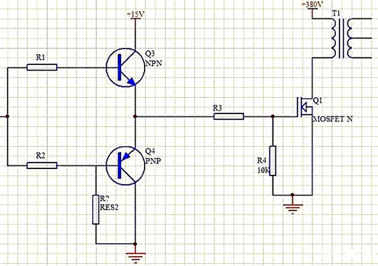
分析:這個電路是一個圖騰柱的推挽電路,作用是加速MOS管快速導通和關斷。我們知道MOS管有一個米勒效應,為避免管子長時間停留在一個米勒平臺上,所以我們要加速MOS管的導通與關斷時間,從而減少開關的損耗。
Q3、Q4是輪流導通的,MOS管的G極在不斷地充電和放電狀態,如果這個時候突然關閉電源,MOS管的柵極就可能有有兩種情況發生:

圖一
第一種情況是,斷電時柵源極剛好在放電狀態,結電容Cgs沒有電荷存儲了,剛好電放完了;
另一是種情況是,斷電時柵源極(Vgs)剛好在充電狀態,這時結電容Cgs它是有電荷的,并且電是充滿的,如上圖一所示。
電源斷開了,這時候Q1、Q2也都斷開狀態,都是沒有電的。這個時候Vgs的電荷就沒有釋放的回路,這個電荷一直存在這里,并且能保持很長的一段時間,建立MOS管導通條件并沒有消失,相當于關機的時候Vgs一直是有電壓存在的。
這樣再次開機瞬間,由于激勵信號還沒有建立,而開機瞬間MOS管的漏極(D極)供電隨機提供,在導電溝道的作用下,MOS管立刻產生不受控的巨大漏極(D極)電流Id,可能會引起MOS管燒壞,這種情況不是我們想要的。

圖二
所以,為了避免此現象的產生,所以在在MOS管的GS之前并接一顆泄放的電阻R4,如上圖二,關機后結電容Cgs存儲的電壓通過這個電阻R4對GND迅速釋放。一般這個電阻的阻值不可以取太大,太大了放電就比較慢,為為保證電荷的迅速釋放,一般取5K至數10K左右。
〈烜芯微/XXW〉專業制造二極管,三極管,MOS管,橋堆等,20年,工廠直銷省20%,上萬家電路電器生產企業選用,專業的工程師幫您穩定好每一批產品,如果您有遇到什么需要幫助解決的,可以直接聯系下方的聯系號碼或加QQ/微信,由我們的銷售經理給您精準的報價以及產品介紹
聯系號碼:18923864027(同微信)
QQ:709211280

