看下面這個簡單電路的例子,信號源頻率1KHz,幅值5v,方波,示波器探頭的寄生電容為54P
R1 1M R2 9 M為分壓電阻。

這種情況下的輸出波形,由于低通環節的存在(積分電路),導致輸出波形圓頭圓腦。

下面加入一個補償環節來對電路進行補償,這里在R2上并聯一個電容,容值為6p,為54p的1/9,也即電阻比值的反比。
針對當前的參數,補償電容為6P時是處于完全補償狀態,小于6P則處于欠補償狀態,大于6P則處于過補償狀態。
下面看看電路仿真以及波形輸出:
1、完全補償
補償電容6P

波形比較標準。

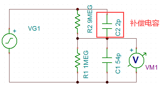
2、欠補償
補償電容2p

欠補償,波形圓頭圓腦。

3、過補償
補償電容10p

過補償,波形尖頭尖腦

所以在選擇補償電容時一定要選擇正確的參數,否則補償電路可能會得不償失。
〈烜芯微/XXW〉專業制造二極管,三極管,MOS管,橋堆等,20年,工廠直銷省20%,上萬家電路電器生產企業選用,專業的工程師幫您穩定好每一批產品,如果您有遇到什么需要幫助解決的,可以直接聯系下方的聯系號碼或加QQ/微信,由我們的銷售經理給您精準的報價以及產品介紹
聯系號碼:18923864027(同微信)
QQ:709211280

