本文將介紹將二次側(輸出)開關電壓整流為DC的二極管的常數計算。
輸出整流二極管:ND1
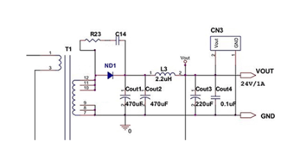
首先來看電路圖。輸出整流二極管ND1即右側電路圖中的深藍色二極管。
為了對開關電壓進行整流,輸出整流二極管采用高速二極管(肖特基勢壘二極管或快速恢復二極管)。


首先來計算施加于輸出二極管的反向電壓。

相應的二極管,選用ROHM生產的快速恢復二極管RFN10T2D(共陰極雙芯型、200V/10A、TO-220FN封裝)。
原則上,希望在電壓70%以下、電流50%以下使用。另外,需要在裝入產品的狀態下確認實際的溫度上升情況,并根據需要增加散熱器或重新評估部件。
關鍵要點:
?輸出整流二極管使用快速恢復二極管或肖特基勢壘二極管。
?選用規格為電壓70%、電流50%左右的產品。
〈烜芯微/XXW〉專業制造二極管,三極管,MOS管,橋堆等,20年,工廠直銷省20%,上萬家電路電器生產企業選用,專業的工程師幫您穩定好每一批產品,如果您有遇到什么需要幫助解決的,可以直接聯系下方的聯系號碼或加QQ/微信,由我們的銷售經理給您精準的報價以及產品介紹
聯系號碼:18923864027(同微信)
QQ:709211280

