無論做什么電子產品,都必須有電源電路,供電是基礎,但是光有電源還不行,還得再有個控制電源的電路,在控制芯片比如單片機啟動之前,得有物理開關打開電源,然后待芯片啟動以后,通過芯片自己來控制電源。
下面給大家分享解說一個工作中常用的開關機電路,這個電路的按鍵只有在整個電子產品的開機和關機時使用,其他時候:比如睡眠等都用的是軟件芯片配合控制。
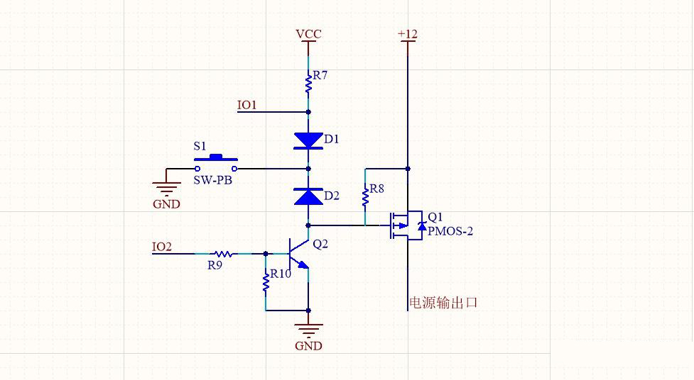
開機


首先是沒按S1鍵之前,PMOS Q1的柵極和源極都被上拉在12V,Vgs不能<0,因此Q1不導通,電源就沒有輸出。
當按下S1時,電流根據圖中箭頭走向流入地,此時Q1柵極電壓最大也就是被D2鉗位在0.7V,足以使Vgs<0,打開Q1,此時12V電壓通過Q1到達電源輸出,進行供電。
軟件控制電源


上圖按鍵開機以后,肯定不能一直手按在上面供電,因此根據圖中箭頭走向,軟件準備接手。當Q1導通,電源供電之后,單片機MCU就會運行,此時MCU的IO2口輸出一個高電平,三極管Q2導通,此時三極管Q1柵極被直接拉地,就算S1按與不按,Q1的柵極都是0V,Q1就會一直導通,
多功能開關


當電源正常供電之后,大家就會有其他需求,比如我按一下S1,實現某個功能,長按5S實現什么功能,這也是非常容易實現的,單片機MCU最基本的功能IO口有AD檢測功能,當你按下S1時,根據圖中箭頭,IO1口會通過D1被拉成低電平,此時MCU就知道你按下按鍵了,而且你按下多久,它也是可以采集到的。由此可實現你想要的功能。
關機


當你是使用完畢產品了,想關機了,那么軟件程序里面可以寫死,比如規定長按15S直接關機,在長按15S之后,IO2口就會輸出低電平,關閉Q2,然后提示松開S1即可關機。
〈烜芯微/XXW〉專業制造二極管,三極管,MOS管,橋堆等,20年,工廠直銷省20%,上萬家電路電器生產企業選用,專業的工程師幫您穩定好每一批產品,如果您有遇到什么需要幫助解決的,可以直接聯系下方的聯系號碼或加QQ/微信,由我們的銷售經理給您精準的報價以及產品介紹
〈烜芯微/XXW〉專業制造二極管,三極管,MOS管,橋堆等,20年,工廠直銷省20%,上萬家電路電器生產企業選用,專業的工程師幫您穩定好每一批產品,如果您有遇到什么需要幫助解決的,可以直接聯系下方的聯系號碼或加QQ/微信,由我們的銷售經理給您精準的報價以及產品介紹
聯系號碼:18923864027(同微信)
QQ:709211280

