在現代電子技術領域,光耦合器(Optical Coupler, OC),亦稱光電隔離器或光電耦合器,是一種以光為媒介來實現電信號傳輸的關鍵元件。其基本構造是將發光器(通常為紅外線發光二極管 LED)和受光器(光敏半導體管)共同封裝于同一管殼之內。當輸入端施加電信號時,發光器隨之發出光線,受光器接收到光線后產生光電流,進而從輸出端輸出,巧妙地完成了 “電 — 光 — 電” 的信號轉換過程。
光耦合器的優勢特性
光耦合器憑借諸多卓越特性,在各類電子電路,尤其是數字電路中得到了廣泛應用:
體積小巧、壽命悠長 :其緊湊的設計使其能夠輕松集成于各類電子設備之中,且使用壽命長,減少了設備維護與更換的頻率。
無觸點設計 :避免了傳統機械觸點在頻繁操作中可能出現的磨損、電弧干擾等問題,提升了電路的穩定性和可靠性。
強大的抗干擾能力 :對電磁干擾等具有出色的抵御效果,確保了信號傳輸的準確性,尤其適用于復雜電磁環境下的電路系統。
優異的電信號隔離效果 :能夠有效地將輸入與輸出電信號進行隔離,防止了不同電路部分之間的相互干擾,保障了設備的安全運行。
單向信號傳輸 :確保信號僅能從輸入端向輸出端單向傳輸,避免了信號的反向干擾,維持了電路邏輯的嚴謹性。
此外,光耦合器的輸入端作為電流型工作的低阻元件,具備很強的共模抑制能力,使其在處理共模干擾信號時表現出色。
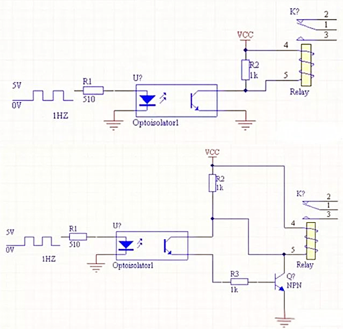
光耦驅動繼電器電路設計解析
以下是幾種典型的光耦驅動繼電器電路設計及其原理闡述:
光耦驅動繼電器電路圖(一)


在該電路中,當給 1U1 - 1 腳接入 12V 或 5V 電壓時,1U1 導通,進而使 1Q1 導通,此時 1Q1 - 3 腳電壓降至 0V,線圈兩端獲得約 11.7V 的工作電壓。相反,若 1U1 - 1 腳未接電壓或接地,1U1 無法導通,1Q1 處于截止狀態,1Q1 - 3 腳電壓升至約 11.9V,導致線圈兩端電壓為 0V,繼電器不動作。
光耦驅動繼電器電路圖(二)與電路圖(三)




以光耦及三極管來驅動繼電器的經典設計電路模塊為例,其設計原理如下:
當光耦的控制端輸入 5V 電壓時,為保證導通電流超過 2mA,通常選取 3.5mA 的電流值,依據公式計算得出 R1 = U1 / I1 = 5V / 1500mA ≈ 3.3Ω。當 HCR1 的第二腳接地后,光耦導通。
根據三極管 Q1 導通以及光耦導通所需的約 12mA 電流,計算 R2 = U2 / I2 = 12V / 0.005A = 2.4kΩ。
三極管集電極到發射極導通后,其電流放大作用可使集電極電流達到發射極電流的約 100 倍,從而為繼電器線圈提供足夠的驅動電流。
二極管 IN4148 在電路中起到保護三極管 Q1 的作用,避免繼電器線圈斷電時產生的反向電動勢對三極管造成損壞。
繼電器導通后,實現了以低壓、低電流信號控制高壓、大電流電路的功能,這是光耦驅動繼電器電路在實際應用中的核心價值體現。
〈烜芯微/XXW〉專業制造二極管,三極管,MOS管,橋堆等,20年,工廠直銷省20%,上萬家電路電器生產企業選用,專業的工程師幫您穩定好每一批產品,如果您有遇到什么需要幫助解決的,可以直接聯系下方的聯系號碼或加QQ/微信,由我們的銷售經理給您精準的報價以及產品介紹
聯系號碼:18923864027(同微信)
QQ:709211280

