一、PMOS防反接電路
(一)關鍵元件作用
在PMOS管防反接電路里,柵極相連的兩個電阻主要發揮限流與保護功能。這兩個電阻的阻值需依據具體的電路設計要求選定,一般要結合PMOS管的特性和工作電壓來確定。
電路中配置的二極管為穩壓保護二極管,其核心作用是保障PMOS管柵源(GS)之間的電壓不會過高,防止因過壓而損壞MOS管。
(二)電路工作原理
進行電路分析時,PMOS管的導通與否與體二極管無關。對于MOS管而言,源極和漏極是相對的。就PMOS管來說,電壓較高的一端是源極(S),電壓較低的一端是漏極(D)。正常上電情況下,3腳電壓較高,此時3腳為源極(S),柵極(G)電壓比源極(S)低,PMOS管據此導通(圖中的D、S標注應予以調換)。


二、NMOS防反接電路
(一)工作狀態分析
正接情況:當電源正接時,Vg為2V,Vs為0V,此時DS之間導通,形成完整的回路。
反接情況:而當電源反接時,Vg為0V,Vs為5V,DS之間無法導通,無法形成有效的回路。


(二)原理闡述
該電路的原理是利用MOS管的體二極管效應來實現防反接功能。
(三)性能特點
優點:具備較小的導通電阻,通常只有幾毫歐,有助于減少電路中的能量損耗,提高電路的效率。
缺點:需要額外的外圍電路來驅動NMOS管,這在一定程度上增加了電路的復雜性和成本。
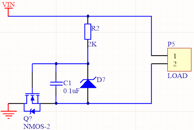
三、NMOS防反接電路的深化解析


(一)元件功能及電流路徑
電路中的D7為穩壓管,主要作用是防止輸入電源電壓超過MOS管的VGS最大電壓,避免因電源電壓過高而擊穿MOS管。當電源正確接入時,電流從Vin出發,流向負載,再經NMOS管流入GND。上電初期,由于NMOS管的體二極管存在,地回路通過體二極管接通,為電路提供初始電流路徑。隨后,當Vgs超過VGS門限電壓時,NMOS管完全導通,確保電路的正常運行。
(二)反接保護機制
一旦電源接反,體二極管將無法導通,同時Vgs電壓也不滿足要求,NMOS管因而無法導通。此時,電路中無電流回路,形成斷路狀態,負載停止工作,但也不會遭受損壞,圓滿實現保護功能。
(三)注意事項
在電路設計過程中,必須確保正常工作狀態下Vgs不要超過NMOS管的Vgs最大耐壓值。倘若存在超出風險,可在Vgs兩端并接一個穩壓管,以此防止MOS管被燒壞,增強電路的可靠性與安全性。
〈烜芯微/XXW〉專業制造二極管,三極管,MOS管,橋堆等,20年,工廠直銷省20%,上萬家電路電器生產企業選用,專業的工程師幫您穩定好每一批產品,如果您有遇到什么需要幫助解決的,可以直接聯系下方的聯系號碼或加QQ/微信,由我們的銷售經理給您精準的報價以及產品介紹
聯系號碼:18923864027(同微信)
QQ:709211280

