電壓轉電流電路原理,電壓轉換電流電路介紹
〈烜芯微/XXW〉專業制造二極管,三極管,MOS管,橋堆等,20年,工廠直銷省20%,上萬家電路電器生產企業選用,專業的工程師幫您穩定好每一批產品,如果您有遇到什么需要幫助解決的,可以直接聯系下方的聯系號碼或加QQ/微信,由我們的銷售經理給您精準的報價以及產品介紹
一、電壓轉電流電路的工作原理
電壓轉電流電路(V/I 轉換電路)的基本原理基于歐姆定律,并通過深度負反饋放大電路實現電壓與電流的線性轉換。負反饋機制在整個轉換過程中發揮著至關重要的作用。
當輸入電壓施加于電路時,深度負反饋放大電路會監測輸出電流的變化,并通過調節反饋系數來精確控制輸出電流,使其與輸入電壓保持線性關系。具體而言,放大器會根據輸入電壓的變化調整輸出電流,該電流經反饋網絡進行調節,以確保輸出電流的穩定性。
例如,在面對負載電阻變化時,反饋回路能夠自動感知并調節輸出電流,以抵消負載變化帶來的影響,從而維持電路的恒流特性。這種恒流特性對于許多電子設備的穩定運行至關重要,特別是在傳感器接口、信號處理和電源管理等應用中。
二、經典電壓轉電流電路設計
以下介紹一款經典的電壓轉電流電路設計,該電路不僅結構簡單,而且能夠實現高精度的電壓 - 電流轉換,常被用作恒流源電路。
電路構成
該經典電壓轉電流電路由以下關鍵組件構成:
運算放大器(運放) :作為電路的核心控制元件,運放負責進行電壓比較和誤差放大,為電路提供高增益和高輸入阻抗特性,確保輸入信號的精確處理。
三極管或 MOS 管 :作為功率輸出器件,三極管或 MOS 管在運放的驅動下控制輸出電流的大小,實現電流通斷和調節功能。其具備低輸出阻抗特點,能夠穩定地輸出電流。
若干電阻 :這些電阻在電路中承擔著關鍵的參數設定和信號調節作用。其中,關鍵的取樣電阻用于設定輸出電流的大小,其阻值精度直接影響輸出電流的精度。
工作原理
當輸入電壓施加于運放的正輸入端時,運放會比較正負輸入端的電壓差,并根據該電壓差輸出相應的控制信號。該控制信號驅動三極管或 MOS 管,進而調節輸出電流。由于深度負反饋的作用,運放會不斷調整輸出信號,使得負輸入端的電壓與正輸入端的電壓趨于相等,從而實現精確的電壓 - 電流轉換。
具體來說,輸出電流的大小由公式 Iout = Vref / Rs 決定,其中 Vref 為輸入電壓,Rs 為關鍵取樣電阻的阻值。通過精確選擇 Rs 的阻值,可以實現對輸出電流的精確設定。

仿真電路


仿真電路

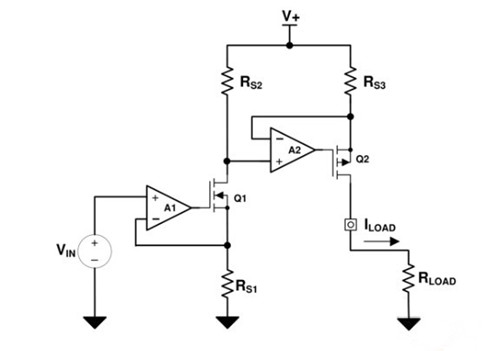
三、高壓側電壓轉電流電路設計
在一些特殊應用場景中,如高壓側負載驅動或接地負載的電流調節,需要采用更為復雜的電路設計來滿足高電壓和高精度的要求。
電路結構


該高壓側電壓轉電流電路采用兩級設計:
第一級(OPA + NMOS) :這一級的主要功能是將輸入電壓 VIN 轉換為電源參考信號。OPA 作為精密電壓放大和比較單元,對輸入電壓進行處理和放大,產生相應的控制信號。NMOS 在此過程中起到電壓調節和信號轉換的作用,將 OPA 輸出的控制信號轉換為適合驅動第二級的電源參考信號。
第二級(OPA + PMOS) :第二級的核心任務是通過控制 PMOS 的柵極電壓來精確調節負載電流。OPA 在這里繼續發揮其精密電壓放大和比較功能,實時監測負載電流并通過反饋控制機制調整 PMOS 的柵極電壓,從而實現對負載電流的精準控制。
工作原理
輸入電壓 VIN 首先經過第一級電路處理。OPA 對 VIN 進行放大和比較,產生相應的控制信號,驅動 NMOS。NMOS 根據該控制信號調整其導通程度,進而將 VIN 轉換為穩定的電源參考信號。
該電源參考信號被輸送至第二級電路,為第二級 OPA 和 PMOS 提供工作電源。第二級 OPA 實時監測負載電流,并與設定的參考電流進行比較。根據比較結果,OPA 輸出相應的控制信號,調節 PMOS 的柵極電壓。
PMOS 在該控制信號的作用下調整其導通程度,從而精確控制流過負載的電流。當負載電流試圖增加時,OPA 檢測到這一變化并輸出信號使 PMOS 減小導通程度,限制電流的增加;反之,當負載電流試圖減小時,OPA 輸出信號使 PMOS 增大導通程度,維持電流的穩定。
四、電壓轉電流電路的應用領域
工業自動化控制 :在工業自動化領域,電壓轉電流電路廣泛應用于各種傳感器信號調理和執行器驅動電路中。例如,在溫度、壓力、位移等傳感器接口電路中,該電路能夠將傳感器輸出的微弱電壓信號轉換為穩定的電流信號,便于遠距離傳輸和后續處理。同時,在電機驅動、電磁閥控制等執行器應用中,電壓轉電流電路能夠提供精確的電流控制,確保執行器的準確動作和穩定運行。
通信系統 :在通信設備中,如光通信模塊、射頻功率放大器等,電壓轉電流電路用于實現信號的功率放大和匹配傳輸。在光通信模塊中,該電路能夠將電信號轉換為驅動光發射器件(如激光二極管、LED 等)的合適電流信號,實現光信號的高效發射。在射頻功率放大器中,其用于將低功率射頻信號轉換為高功率射頻電流信號,以驅動天線發射,確保通信信號的可靠傳輸。
電源管理系統 :在電源管理系統中,電壓轉電流電路應用于恒流充電電路、LED 驅動電路等。在恒流充電電路中,該電路能夠根據電池的電壓狀態提供穩定的充電電流,實現對電池的安全快速充電。在 LED 驅動電路中,其能夠保證 LED 燈珠獲得穩定的驅動電流,確保 LED 的發光亮度和壽命,同時提高電源的能量轉換效率。
聯系號碼:18923864027(同微信)
QQ:709211280

